联系我们
|
加入收藏
今天是:2025-09-18
点点taptap登陆
稿件采编平台
点点taptap手机登录网站目录与摘要
文摘与TOP100
taptap网页登录
中国法学纪事
当前位置:
首页
》信息发布
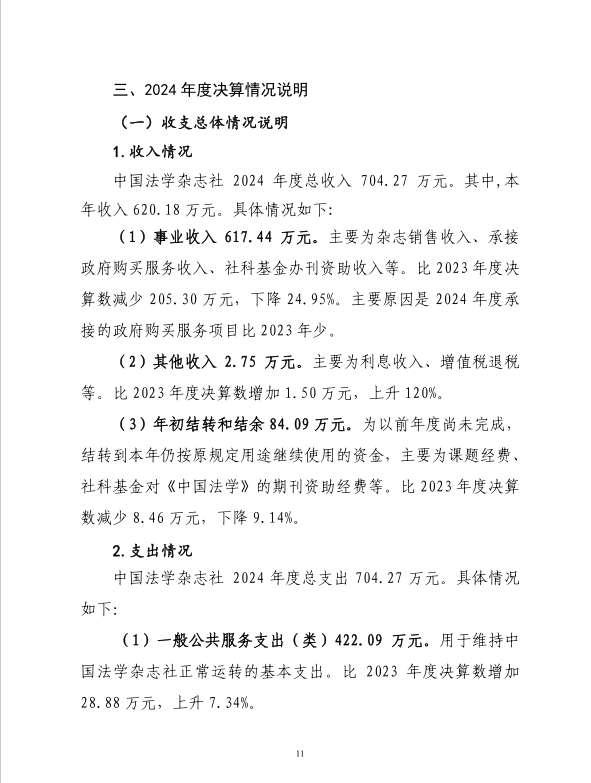
2024年度taptap国际下载安装决算
日期:25-08-20 来源: 作者:zzs
上一篇:
taptap点点移动端
下一篇:
没有了
关注我们
taptap国际下载安装
友情链接
LINKS
中央国家机关网站
国务院机关事务管理局
人民网法治频道
光明网法治频道
财政部
国家外汇管理局
中国地震局
国家林业局
最高人民法院
国家安监总局
国家档案局
最高人民检察院
国家广电总局
新闻出版总署
气象局
文物局
旅游局
统计局
体育总局
民用航空局
环保总局
质检总局
工商总局
税务总局
海关总署
国务院法制办公室法律法规全文检索系统
国资委
审计署
国家人口计生委
卫生部
文化部
商务部
农业部
水利部
信息产业部
交通部
交通部
铁道部
住房和城市建设部
国土资源部
人力资源和社会保障部
民政部
监察部
司法部
公安部
最高人民法院
最高人民检察院
国家民委
科学技术部
教育部
国际科工委
国家发改委
外交部
中华全国总工会
中国共青团
中华全国妇女联合会
中华全国归国华侨联合会
中华全国台湾同胞联谊会
宋庆龄基金会
中国作家协会
中国对外友好协会
中国外交协会
中国国际贸易促进委员会
中华全国新闻工作者协会
中国残疾人联合会
中国红十字会
欧美同学会
中华职业教育社
中国科学技术协会
中华全国工商联合会
中国文学艺术界联合会
政法媒体网站
中国长安网
法制网
中国法院网
正义网
中国警察网
中国普法网
人民法治网
法学院校网站
中国人民大学法学院
北京大学法学院
中国政法大学
清华大学法学院
武汉大学法学院
南开大学法学院
中国社科院法学所
西南政法大学
吉林大学法学院
华东政法大学
中南财经政法大学法学院
上海交通大学凯原法学院
北京师范大学法学院
浙江大学光华法学院
厦门大学法学院
苏州大学王健法学院
山东大学法学院
烟台大学法学院
南京大学法学院
复旦大学法学院
东南大学法学院
对外经济贸易大学法学院
云南大学法学院
直属单位网站
taptap国际下载安装
中国法学学术交流中心
机关服务中心
民主与法制社
中国法律年鉴社
法律咨询中心
中国法学学术交流中心
taptap官方app下载培训中心
taptap官方app下载法治研究所
中国法学创新网
中国法学交流基金会
taptap点点链接